Research

We have been exploring several frontiers in cosmology and astroparticle physics, including:

Large-Scale Structure and Anisotropies

Our group rigorously studies galaxy clustering and anisotropies using data from radio surveys such as the LOFAR Two-metre Sky Survey (LoTSS) and the NRAO VLA Sky Survey (NVSS). We focus on understanding dipole anisotropies and their cosmological implications, addressing observational systematics that could bias correlation functions and angular power spectra. Our work reveals how large-scale anisotropies can mask primordial signals, vital for interpreting the universe’s large-scale structure and testing cosmological models (Overdispersed radio source counts and excess radio dipole detection, Phys. Rev. Lett. 2025; An Independent Measure of the Kinematic Dipole from SDSS, ApJ 2024; Superhorizon perturbations: A possible explanation of the Hubble–Lemaıtre Tension and the Large Scale Anisotropy of the Universe, ApJL 2022, Large angular scale multipoles at redshift ∼ 0.8, ApJ 2019; Revisiting the NVSS number count dipole, JCAP 2016; Dipole anisotropy in flux density and source count distribution in radio NVSS data, Astroparticle Physics 2015).

Superhorizon Perturbations
Superhorizon perturbations analysis, ApJL 2022 (Click to enlarge)
Tracer Analysis
Multi-tracer dipole analysis, ApJ 2024 (Click to enlarge)
Dipole Recovery
Dipole recovery analysis, ApJ 2024 (Click to enlarge)
Redshift Analysis
Redshift-space analysis, ApJ 2024 (Click to enlarge)
Combined Analysis
Combined corner plot analysis, PRL 2025 (Click to enlarge)
Dipole Direction Analysis
Dipole direction analysis with simulations (Click to enlarge)

LOFAR and SKA Cosmology

We lead cosmological analyses with next-generation radio surveys, particularly the LOFAR Two-metre Sky Survey where we have produced foundational results including galaxy power spectrum measurements from the first data release (Galaxy power spectrum and biasing results from the LOFAR Two-metre Sky Survey, ApJ 2022) and comprehensive cosmological constraints from Data Release 2 using counts-in-cells statistics and angular clustering (Cosmology from LOFAR Two-metre Sky Survey Data Release 2: Counts-in-Cells Statistics, A&A 2025; Cosmology from LOFAR Two-metre Sky Survey Data Release 2: angular clustering of radio sources, MNRAS 2024). Our cross-correlation studies with eBOSS galaxies and CMB data demonstrate the power of multi-wavelength approaches (Cosmology from LOFAR Two-metre Sky Survey Data Release 2: Cross-correlation with luminous red galaxies from eBOSS, A&A 2025). We actively prepare for SKA-era cosmology through methodology development and science forecasting (Probing Cosmology beyond ΛCDM using the SKA, JApA 2023).

LOFAR Bias Analysis
LOFAR DR2 bias and clustering analysis (Click to enlarge)
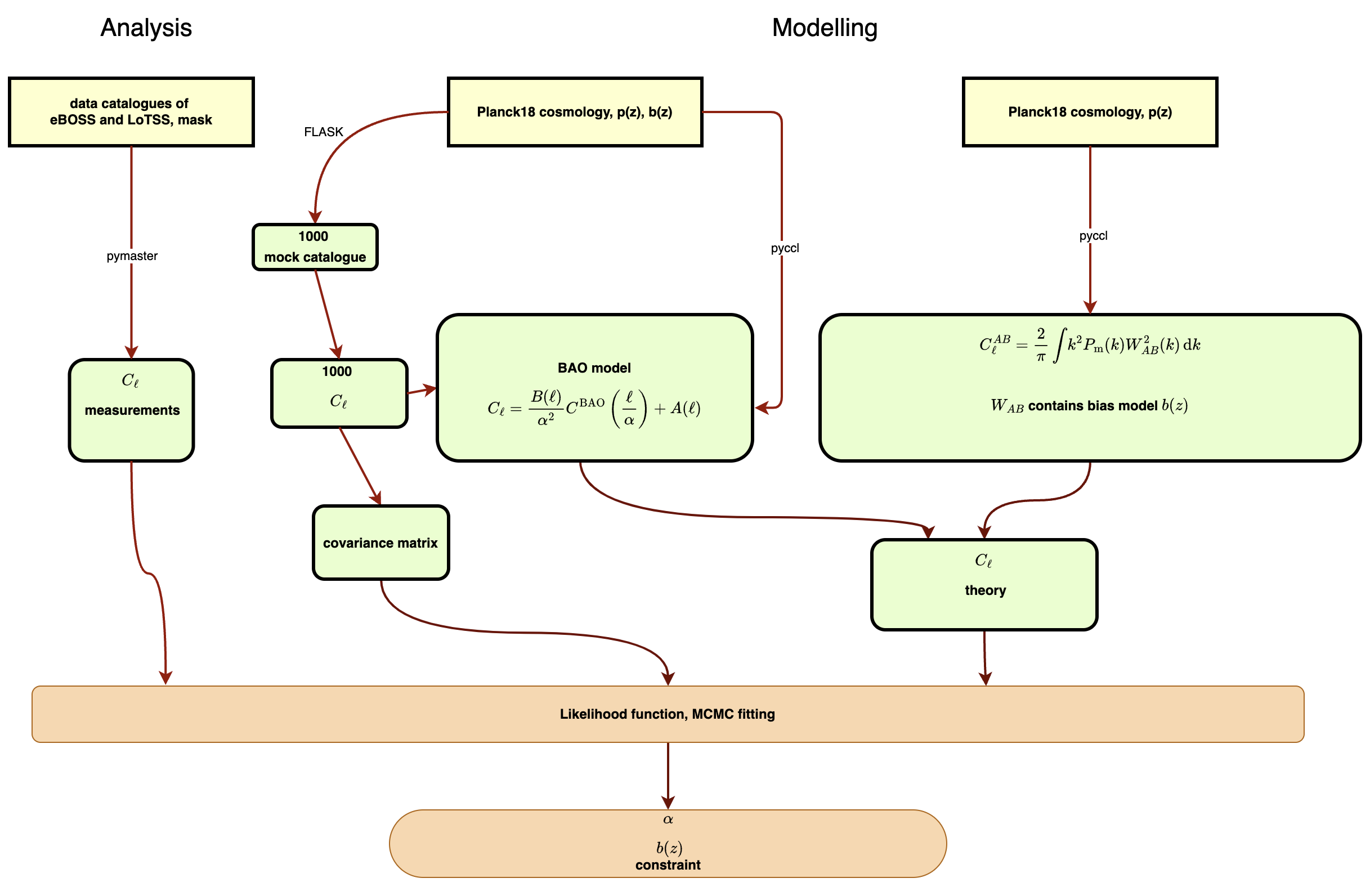
LOFAR BAO Analysis
LOFAR BAO analysis flowchart (Click to enlarge)
Radio Telescope Analysis
Radio telescope data analysis (Click to enlarge)

Radio Polarization and Cosmic Magnetism

Another distinctive research avenue is the study of large-scale alignments of polarization angles of radio sources. Observations indicate that radio polarization angles from distant active galactic nuclei (AGNs) display unexpected correlations over scales reaching hundreds of megaparsecs. We explore models linking galaxy jet orientations to supercluster-scale magnetic fields, which provide insight into the origin of this polarization alignment phenomenon, a key probe of cosmic magnetism (Evidence of isotropy on large distance scales from polarizations of radio sources, A&A 2019; A mechanism to explain Galaxy alignment over a range of scales, MNRAS 2022).

Magnetic Field 3D simulation
Magnetic field 3D simulation (Click to enlarge)
Magnetic Field Simulation
Magnetic field simulation, MNRAS 2022 (Click to enlarge)
Polarization Angle Distribution
Polarization angle distribution, A&A 2019 (Click to enlarge)

Cosmological Modeling

Our research integrates statistical cosmology, high-performance numerical simulations, and power spectrum analyses to advance our understanding of cosmic structure formation. We develop and apply sophisticated modeling frameworks using data from major surveys including CatWISE2020 for AGN and quasar clustering studies (The clustering properties of AGNs/quasars in CatWISE2020 catalog, ApJ 2023), NVSS for radio source analyses (Dipole anisotropy in flux density and source count distribution in radio NVSS data, Astroparticle Physics 2015; Revisiting the NVSS number count dipole, JCAP 2016), and TGSS ADR1 for galaxy power spectrum measurements (The galaxy power spectrum from TGSS ADR1 and the effect of flux calibration systematics, ApJ 2019). Our numerical simulations probe galaxy alignment mechanisms across multiple scales (A mechanism to explain Galaxy alignment over a range of scales, MNRAS 2022) and explore polarization systematics in radio surveys. We actively contribute to next-generation cosmology projects such as the Square Kilometre Array (SKA), developing methodology and science cases for precision cosmological constraints. Our aim is to decode the cosmic web’s formation and evolution, linking fundamental physics with multi-wavelength observational signatures from radio to infrared surveys.

CatWISE Clustering Analysis
CatWISE AGN clustering analysis, ApJ 2023 (Click to enlarge)
TGSS Power Spectrum
TGSS ADR1 galaxy power spectrum, ApJ 2019 (Click to enlarge)
TGSS Angular Clustering
TGSS angular clustering analysis, ApJ 2019 (Click to enlarge)
Clustering Parameter Modeling
Clustering parameter modeling, ApJ 2023 (Click to enlarge)

Astroparticle Physics and Axionlike Particles

In our astroparticle physics efforts, we explore fundamental physics beyond the standard cosmological model. A significant part of this involves constraining axionlike particles (ALPs), hypothetical particles that emerge in many extensions of particle physics and could influence cosmological observations. By studying violations of the cosmic distance duality relation—a key consistency check between luminosity and angular diameter distances in cosmology—we place limits on the coupling between ALPs and photons (Constraining axionlike particles using the distance-duality relation, PRD 2017). We have also established stringent limits on pseudoscalar-photon mixing using WMAP polarization data (New limit on pseudoscalar-photon mixing from WMAP Observations, PRD 2012) and conducted comprehensive 3D numerical studies of ALP effects on quasar polarizations (A complete 3D numerical study of the effects of pseudoscalar-photon mixing on quasar polarizations, EPJC 2012). The work contributes to the understanding of dark matter and the fundamental particle content of the universe.

Photon Flux Analysis
Photon flux analysis for ALP constraints, PRD 2017 (Click to enlarge)
Axion Limit Constraints
Axion-like particle limit constraints, PRD 2017 (Click to enlarge)
CMB Axion Constraints
CMB constraints on axion-photon mixing, PRD 2012 (Click to enlarge)
3D Numerical Study
3D numerical study of ALP effects, EPJC 2012 (Click to enlarge)

Cosmological Probes of Dark Energy, Primordial Physics, and Large-Scale Structure

We develop and apply advanced cosmological probes to investigate the nature of dark energy, test fundamental physics from the early universe, and understand the complex interplay between galaxies and the cosmic web. We utilize cross-correlation techniques, such as the integrated Sachs-Wolfe effect with the thermal Sunyaev-Zel’dovich signal, to distinguish between dynamical dark energy models and the standard cosmological constant, while also constraining primordial non-Gaussianity to probe inflation physics. Our work extends to studying the impact of superhorizon perturbations on cosmological tensions and developing novel statistical methods for extracting cosmological information from next-generation surveys.